随着生活水平的提高和智能家居概念的深入人心,清洁家电正以前所未有的速度走进千家万户。据统计,全球智能扫地机器人市场规模已超过百亿美元,在这一快速发展的市场中,产品的可靠性、安全性和智能化水平已成为消费者选择的关键因素。
一、功率传输链路:低损耗与防误触的双重设计
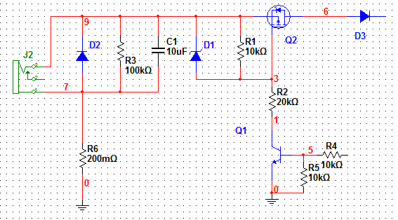
吸拖扫地机充电单元:器件协同与智能充电技术解析以MMBT5551、SS310、MDD30P04D、BZT52C15、SMAJ36A为核心的充电单元,通过“功率传输-控制驱动-分层防护”三重架构,实现了从安全充电到智能管理的全链路优化。
以下结合具体电路逻辑,详解器件协同工作原理与技术价值:
二、主功率通路:MDD30P04D+SS310的高效组合
MDD30P04D(P沟道MOSFET):作为充电电流的“总开关”,其40V耐压、30A导通电流及低至26mQ的导通电阻(RDS(on))特性,可最大限度降低功率损耗。例如在20V/2A充电场景下,单管功耗仅0.105W,有效避免芯片过热。
SS310(肖特基二极管):与电池端串联的关键作用在于反向截止防护,其反向漏电流<1uA的超低特性,可防止MCU在休眠或断电时误检测到“漏电电压异常”,避免充电单元误启动
三、双重电压防护网
接口级 SMAJ36A 外部电网浪涌(如插拔火花) 36V击穿电压、600W峰值功率,响应时间<1ns
芯片级 BZT52C15 MOSFET栅极过压 15V稳压精度±5%,避免G极电压过高损坏氧化层
四、智能化延伸:从“硬件适配“到“算法协同'
1、恒流-恒压充电实现
电流采样:在MDD30P04D源极串联采样电阻(如0.2Q),通过MMBT5551的信号放大功能,将电流信号反馈至MCU ADC接口,实时监测充电电流。
PWM调节:MCU根据电池电压(如3.7V锂电池)动态调整PWM占空比:恒流阶段:当电池电压<4.2V时,维持电流1.5A(通过调节占空比实现)
恒压阶段:当电压达到4.2V时,降低占空比使电流逐渐减小,直至充满。
2、兼容性设计
宽电压运配:BZT52C15(15V)与SMAJ36A(36V)的分层防护,可兼容12V/24V等不同充电规格的扫地机型号。
电池类型扩展:通过调整采样电阻阻值和MCU算法,可适配镍电池(恒流充电)或磷酸铁锂电池(3.65V截止电压)。
这套方案通过硬件电路的精密配合与软件算法的灵活扩展,不仅满足了基础充电需求,更构建了“安全可靠、高效低耗、智能适配“的充电生态,为吸拖扫地机的续航提供核心保障。
.png)
五、选型推荐
在清洁家电普及的时代浪潮中,充电技术的创新不仅是产品功能的提升,更是用户体验的根本改善。MDD的分立器件以其专业性、可靠性提供多款产品供用户选择。
.png)